一種經濟型熱電偶溫度傳感器測量電路的設計
熱電偶溫度傳感器測量電路一般用單片機作為信號處理的核心,由三大部分組成:(1)冷端補償電路;(2)測量放大電路;(3)A/D轉換電路等,這些電路設計的好壞與經濟性,直接決定了測量電路的測量精度和性價比。
1、熱電偶及其冷端補償
可根據測量溫度高低來選擇,選用賤金屬型熱電偶,以降低成本。如鐵—康銅型熱電偶,被測溫度范圍可達-100~1100℃,冷端補償采用補償電橋法,采用不平衡電橋產生的電勢來補償熱電偶因冷端溫度變化而引起的熱電勢變化值。不平衡電橋由電阻R1、R2、R3(錳銅絲繞制)、Rcu(銅絲繞制)四橋臂和橋路穩壓源組成,串聯在熱電偶回路中。Rcu與熱電偶冷端同處于±0℃,而R1=R2=R3=1Ω,橋路電源電壓為4V,由穩壓電源供電,Rs為限流電阻,其阻值因熱電偶不同而不同,電橋通常取在20℃時平衡,這時電橋的四個橋臂電阻R1=R2=R3=Rcu,a、b端無輸出。當冷端溫度偏離20℃時,例如升高時,Rcu增大,而熱電偶的熱電勢卻隨著冷端溫度的升高而減小。Uab與熱電勢減小量相等,Uab與熱電勢迭加后輸出電勢則保持不變,從而達到了冷端補償的自動完成。
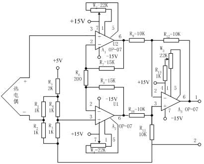
圖1 熱電偶信號的采集及基本放大電路
2、測量放大電路及其芯片選擇
熱電偶溫度傳感器輸出的信號最多不過幾十毫伏(<30mV),且其中包含工頻、靜電和磁偶合等共模干擾,對這種電路放大就需要放大電路具有很高的共模抑制比以及高增益、低噪聲和高輸入阻抗,因此宜采用測量放大電路。測量放大器又稱數據放大器、儀表放大器和橋路放大器,它的輸入阻抗高,易于與各種信號源匹配,而它的輸入失調電壓和輸入失調電流及輸入偏置電流小,并且溫漂較小。由于時間溫漂小,因而測量放大器的穩定性好。由三運放組成測量放大器,差動輸入端R1和R2分別接到A1和A2的同相端。輸入阻抗很高,采用對稱電路結構,而且被測信號直接加到輸入端,從而保證了較強的抑制共模信號的能力。A3實際上是一差動跟隨器,其增益近似為1。測量放大器的放大倍數為:AV=V0/(V2-V1),AV=Rf/R[1+(Rf1+Rf2)/RW]。在此電路中,只要運放A1和A2性能對稱(主要指輸入阻抗和電壓增益),其漂移將大大減小,具有高輸入阻抗和共模抑制比,對微小的差模電壓很敏感,適宜于測量遠距離傳輸過來的信號,因而十分易于與微小輸出的傳感器配合使用。RW是用來調整放大倍數的外接電阻,在此用多圈電位器。
實際電路中A1、A2采用低漂移高精度運放OP-07芯片,其輸入失調電壓溫漂αVIOS和輸入失調電流溫漂αIIOS都很小,OP-07采用超高工藝和“齊納微調”技術,使其VIOS、IIOS、αVIOS和αIIOS都很小,廣泛應用于穩定積分、精密加法、比校檢波和微弱信號的精密放大等。OP-07要求雙電源供電,使用溫度范圍0~70℃,一般不需調零,如果需要調零可采用RW進行調整。A3也采用OP-07芯片,它要求雙電源供電,供電范圍為±(3~18)V,典型供電為±15V,一般應大于或等于±5V,其內部含有補償電容,不需外接補償電容。
3、A/D(模數)轉換電路
經過測量放大器放大后的電壓信號,其電壓范圍為0~5V,此信號為模擬信號,計算機無法接受,故必須進行A/D轉換。實際電路中,選用ICL7109芯片。ICL7109是一種高精度、低噪聲、低漂移、價格低廉的雙積分型12位A/D轉換器。由于目前12位逐次逼近式A/D轉換器價格較高,因此在要求速度不太高的場合,如用于稱重測壓力、測溫度等各種傳感器信號的高精度測量系統中時,可采用廉價的雙積分式12位A/D轉換器ICL7109。ICL7109主要有如下特性:(1)高精度(精確到1/212=1/4096);(2)低噪聲(典型值為15μVP-P);(3)低漂移(<1μV/℃);(4)高輸入阻抗(典型值1012Ω);(5)低功耗(<20mW);(6)轉換速度最快達30次/秒,當采用3.58MHz晶振作振源時,速度為7.5次/秒;(7)片內帶有振蕩器,外部可接晶振或RC電路以組成不同頻率的時鐘電路;(8)12位二進制輸出,同時還有一位極性位和一位溢出位輸出;(9)輸出與TTL兼容,以字節方式(分高低字節)三態輸出,并且具有VART掛鉤方式,可以用簡單的并行或串行口接到微處理系統;(10)可用RVNHOLD(運行/保持)和STATUS(狀態)信號監視和控制轉換定時;(11)所有輸入端都有抗靜電保護電路。
ICL7109內部有一個14位(12位數據和一位極性、一位溢出)的鎖存器和一個14位的三態輸出寄存器,同時可以很方便地與各種微處理器直接連接,而無需外部加額外的鎖存器。ICL7109有兩種接口方式,一種是直接接口,另一種是掛鉤接口。在直接接口方式中,當ICL7109轉換結束時,由STATUS發出轉換結束指令到單片機,單片機對轉換后的數據分高位字節和低位字節進行讀數。在掛鉤接口方式時,ICL7109提供工業標準的數據交換模式,適用于遠距離的數據采集系統。

